跳到主要內容區塊
::: 回首頁| 網站導覽| YouTube| Podcasts|
|
熱門關鍵字
推播熱門報導

北中南東共6家!多元陪伴照顧服務計畫試辦單位名單出爐

2025-02-14 18:34(05-06 00:20更新)
撰稿編輯:陳念宜
勞動部今天(14日)公告多元陪伴照顧服務試辦計畫第一次評選結果。(圖擷自勞動部勞發署外國人勞動權益網)
圖片來源:其他
勞動部今天(14日)公告多元陪伴照顧服務試辦計畫第一次評選結果。(圖擷自勞動部勞發署外國人勞動權益網)

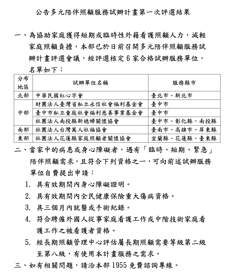
勞動部今天(14日)公告多元陪伴照顧服務試辦計畫第一次評選結果,一共6家非政府組織雀屏中選,包含紅心字會(服務縣市為台北市、新北市)、永信社會福利基金會(服務縣市為台中市)、童庭社會福利慈善事業基金會(服務縣市為台中市)、南投縣新媳婦關懷協會(服務縣市為台中市、彰化縣、南投縣)、台灣萬人社福協會(服務縣市為台南市、高雄市、屏東縣)、花蓮縣家庭照顧者關懷協會(服務縣市為宜蘭縣、花蓮縣、台東縣)。

勞動部勞發署跨國勞動力管理組組長蘇裕國表示,這6家試辦單位都是成立5年以上的財團法人或公益性社團法人,而且過去有提供照顧服務的經驗,符合試辦計畫中的資格要求,並提出試辦營運細節規劃,包括如何招募多元陪伴照顧服務人員、職前培訓以及在職培訓有何規劃、如何在預定服務區域範圍內照顧到有需求的人等;勞動部邀集具醫學專業背景、具照顧專業服務經驗以及具有移工管理經驗的專家學者等人組成評選團,針對8家申請單位進行評選,最後通過評選的就是這6家非政府組織。

不過,本次評選結果中,部分縣市例如基隆、桃竹苗、雲嘉、離島等地尚未被納入服務範圍內,蘇裕國表示,因為這是試辦計畫,考量到試辦單位如果服務範圍過大可能影響服務量能跟服務品質,所以,勞動部請試辦單位先量力而為,提出具體可行的計畫。

蘇裕國進一步說明表示,試辦計畫期程為自計畫發布實施之日起3年,本次公告的是第一波評選結果,根據試辦執行情形,勞動部會持續滾動式檢討,最快一年內預計會再開放非政府組織第二波申請擔任試辦單位,到時候會盡可能擴大服務涵蓋範圍。

蘇裕國表示,名單上的6家試辦單位都已經接到評選結果通知,預估最快在3月底,試辦單位應可以陸續開始提供服務,服務收費標準會略有不同,比如說,單次4小時服務的費用大約是新台幣1000元至1250元,單次8小時服務的費用則大約落在1200元至2500元之間;歡迎民眾持續鎖定勞發署外國人勞動權益網多元陪伴照顧服務試辦計畫專區,以掌握最新詳細資訊。

為提供您更好的網站服務,本網站使用cookies。
若您繼續瀏覽網頁即表示您同意我們的cookies政策,進一步了解隱私權政策。 
我了解