氣象署辛酸升格 立委要求3個月內處理血汗人力問題
「品格(Character)、勇氣(Courage)與忠誠(Loyalty)」
──少棒聯盟(Little League)官方信念(Motto),1955年正式載入。
2025年8月25日清晨,一面久違的世界冠軍錦旗喚醒無數台灣人的記憶!
對於「威廉波特」(Williamsport)這個英譯中文地名,好幾個世代的台灣人都耳熟能詳,自1969年金龍少棒首次赴威廉波特參加「世界少棒錦標賽」,截至1996年前後28屆,我國共獲得17次冠軍。1997至2002年這6年暫時退出賽事,2003年重新加入,22年來始終無法奪冠,最佳成績是2009及2024年兩度第2名。今年台北市東園國小所獲得的是台灣史上第18冠,我們已等了將近30年。
宛如呼應去年底台灣在世界棒球12強賽的絕佳表現,頂級賽事史上首次封王,基層小將也奪下睽違29年的世界冠軍。內行球迷均知威廉波特少棒賽事只是夏令營性質棒球嘉年華,而且國人「民智大開」,大多已不在乎能否「出國得第一」;但回顧過往歷史卻意義非凡,此項賽事是戰後台灣棒球發展的關鍵推手。

嘉農征戰甲子園 台灣棒球旋風起

1931年嘉農棒球隊(KANO)代表台灣在基隆港搭乘「千穗號」前往日本打甲子園大賽。圖:翻攝自《台灣棒球百年史》(p43)
戰前嘉農掀起的甲子園熱潮讓棒球風靡全台,戰後雖沉寂一段時期,昔日紮下根基猶在,縱使官方較重視籃球及足球,民間棒球風氣依舊盛行。執政當局開始將目光轉至棒球約在60年代初期,有位拿著中華民國護照的僑胞王貞治在日本職棒大放異彩,國民政府數度邀請王貞治來台訪問表演,1968年初,東京讀賣巨人全隊來台春訓,陣中星光熠熠,除王貞治外,包括監督川上哲治、長嶋茂雄、金田正一、森 昌彥(改名森祇晶,日後成為西武王朝監督)……。

謝國城(左)與王貞治。圖:翻攝自謝國城棒球文教基金會。
政府青睞棒球,時任全國棒委會總幹事謝國城先生「借力使力」逐步推展棒運。巨人來台春訓,是他所力邀,隨後他再促成日本關西少棒來台,1968年8月25日台北市立棒球場,紅葉與關西少棒一場「中日大戰」(其實只是友誼賽),紅葉7比0完封對手。看似「無心插柳」,實是「有心栽花」,紅葉這一勝讓台灣棒運邁向另一里程碑。

中華民國棒球協會出版的《台灣棒球百年史》大幅介紹紅葉少棒崛起背景。圖:翻攝自《台灣棒球百年史》(p110-111)
謝先生為何邀請一支少棒隊來台訪問比賽?主要是因為前一年(1967)來自西東京調布市的少棒隊伍在威廉波特奪冠,日本自1962年參加美國少棒聯盟賽事,5年後終於封王。而在關西少棒來台期間,大阪和歌山少棒正代表日本在威廉波特蟬聯冠軍。關西少棒雖非正式代表隊,但實力不弱,當時還曾打敗前一年世界冠軍的東京調布。既然紅葉能大勝關西,證明台灣也有在世界少棒稱雄能力,信心大增之後,國人不斷「膨風」,以訛傳訛竟導致許多台灣人誤認當年紅葉對手是世界冠軍隊(調布或和歌山)。

東京調布市是發展少棒歷史悠久的聖地之一,這裏每年都仍舉辦大型比賽。圖:取自調布市少棒聯盟官網
叫我第一名!關西打敗調布 紅葉又大勝關西
就像一支軟弱無力但落在三不管地帶的「德州安打」,能讓打者上壘的「鳥安」也算安打。紅葉大敗日本後,隔年台灣棒壇磨刀霍霍,積極準備進軍威廉波特。1969年春,舉辦全國少棒選拔賽,挑選各地少棒菁英組成明星隊,在遠東區先大勝關島,再打敗日本(調布),取得赴美參賽代表權。由於首次參加,並不瞭解賽事規章:不得以全國或地區明星隊籌組球隊。這批球員在台中集訓,學籍寄讀在台中市忠孝國小,因而改名為「台中金龍隊」,事實上全隊14位選手只有2名來自台中,嘉義市最多,有5人。
「世界少棒錦標賽」台灣俗稱為「威廉波特少棒賽」,主辦單位是成立於1939年的「少棒聯盟」(Little League),總部設於美國賓州威廉波特,1947年首屆少棒錦標賽(正式名稱是「少棒聯盟世界大賽」Little League World Series)開打,1957年開放外國球隊參賽,墨西哥首度參賽即奪冠。我國金龍少棒參加的是第23屆,當時共8隊混合分4組:美國境內東南西北4區,加拿大、拉丁美洲、歐洲及遠東4區。賽制採單敗淘汰,贏1場晉級4強,贏2場進入決賽,贏3場即可封王。
台灣之光!從外交孤兒到世界三冠王
首役即是苦戰,延長至12局,台灣才以5比0力克加拿大;第2場4比3險勝美北,最後一戰5比0大勝美西,勇奪當年「世界冠軍」。金龍一戰成名,消息傳回台灣,舉國歡騰,凱旋歸來遊行首都市區,十五萬名民眾夾道歡迎。台灣在國際少年棒壇摘下第一冠,從此寫下歷史新頁。隔年嘉義七虎又在遠東區擊敗日本(和歌山),雖然赴美首戰即踢到鐵板,2比3輸給拉丁美洲尼加拉瓜;但1971年台南巨人(一代)捲土重來,順利在威廉波特稱王,1972-74年,北市聯隊、台南巨人(二代)、高雄立德又三度衛冕,台灣在少棒世錦賽達成四連霸。

金龍少棒首奪少棒聯盟世界冠軍,一掃外交孤立大環境沈悶,連蔣介石總統伉儷都親自接見。圖:翻攝自《台灣棒球百年史》(p127)

圖為9月4日賴總統在總統府接見世界少棒錦標賽代表隊台北市東園國小少棒隊。圖:賴清德總統臉書
1972年,台灣開始參加少棒聯盟主辦的「世界青少棒錦標賽」(Senior League,比賽地點在印第安那蓋瑞),參賽後台灣連續9年掄元;1974年,青棒代表隊首次報名在佛羅里達勞德岱堡的「世界青棒錦標賽」(Big League),此賽事也是由少棒聯盟所辦,台灣參賽後連5年封王。1974年,三級棒球在「世界錦標賽」連拔頭籌,首度達成「三冠王」,當時台灣還特地發行兩張一套的紀念郵票。截至1996年,台灣三級棒球在少棒聯盟主辦賽事分別奪下17冠(合計51冠),完成6次「三冠王」。(1974、1977-78、1988、1990-91)

當年台灣三級棒球奪冠時,郵政總局也發行一系列的紀念郵票。圖:黃國洲提供
半夜起床熬夜看棒球是台灣人1970-90年代的共同記憶,由於國際時差,衛星實況轉播時間皆在台灣午夜或凌晨,國人守在電視機前,宵夜點心香氣伴隨慶賀鞭炮聲響,那是棒球與生活緊緊相扣的美好年代。1969年金龍少棒奪魁那年,只有電台廣播,史上首次越洋實況轉播是1970年七虎少棒那屆,首場比賽就是敗給拉美尼加拉瓜那場,政策主導加上收視率高,電視台無不極力爭取,後來乾脆將三級棒球轉播工作分配給三家電視公司,而當年各台開賽前配樂也成為台灣棒球迷皆會哼唱的樂曲(少棒轉播曲、青少棒轉播曲、青棒轉播曲)。
為爭勝頻鑽漏洞 少棒熱潮漸消褪
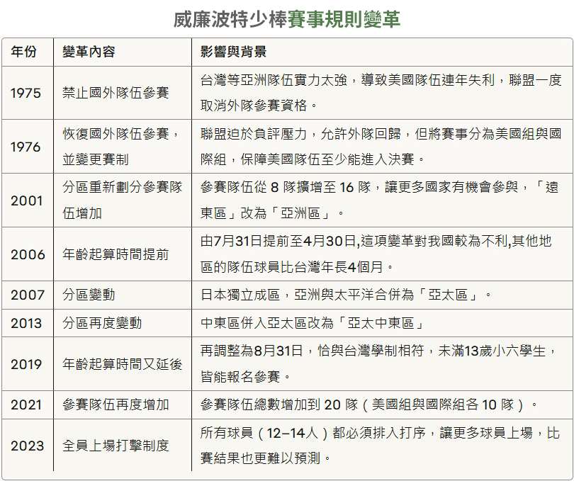
因亞洲球隊超齡傳聞不斷,1975年少棒聯盟決議禁止國外隊伍參加「世界少棒錦標賽」,當年賽事主席麥高文(Peter McGovern)原持反對意見最後勉強同意,台灣在1971-74這4年不但連贏12場,而且比數經常懸殊,1973年二代巨人未讓對手擊出任何安打,3戰比分合計是57比0。1975年,美國東西南中四隊「閉門造『冠』」,美東封王後招致不少負評,於是聯盟回心轉意,隔年又決定讓國外隊伍參賽,只是賽制更動。分成美國及國際兩組,每組4隊單淘汰1隊晉級,再由國際組與美國組爭取最後冠軍。新制等於是保障美國隊伍進入決賽。
1976年,我國代表隊首度在遠東區落敗,來自花蓮的榮工少棒輸給西東京調布,該屆日本順利在威廉波特重拾睽違8年的王座。不過隔年起,台灣少棒重振雄風,連續五年摘冠,締造目前無人能及的五連霸紀錄。樹大不僅「招風」,也必有「枯枝」,台灣雖自詡為「少棒王國」,但參賽以來,組隊方式與球員年齡迭有爭議。不少台灣人至今仍不知台中並無「金龍」國小,嘉義也無「七虎」這所學校,台南及高雄同樣也沒有「巨人」與「立德」小學,以上均為明星球員組成後另取的「隊名」。
「金龍」來自全國各地,「七虎」選自嘉義及台南,一代「巨人」是南台灣明星隊,二代「巨人」與「立德」則分別是台南市與高雄市的菁英聯隊。縱使在美方抗議之下改採單一學校組隊,台灣也會「偷食步」,以轉學方式來增強球隊實力。另外,早期台灣人在子女出生時常晚報戶口,不少人的真實年紀與戶籍登載有所出入,因而當年也會出現超齡選手。
隨著台灣稱霸次數不斷增加,美國少棒聯盟對於組隊方式的要求愈來愈嚴格,單一學校組隊後,若學生數太多,須依出生月份或證件號碼依比例拆成數隊,後來直接限制人數上限,我國棒協一再與少棒聯盟發生齟齬,因而萌生退意。此外,合計超過50次的幾近「壟斷式」冠軍,也讓三級棒球熱潮逐漸消退,將目光轉向成人國際賽事以及方興未艾的職業棒球,台灣終於在1997年退出少棒聯盟,三級棒球只參加小馬聯盟及國際棒總所舉辦的比賽,1996年高雄復興國小成為當時的「末代冠軍」。

再回少棒聯盟23年 今年終重返榮耀
2003年在謝國城先生公子謝南強理事長強烈要求下,台灣再度加入少棒聯盟,但重返之後直到去年,總是空手而返,且有多次連進軍美國世界賽的門票都拿不到。2001年後,少棒世界大賽參加隊伍由8隊增為16隊,2003年台灣參賽區域已由遠東區(Far East)變成亞洲區(Asia),2007年,日本獨立成區,亞洲與太平洋合為亞太區(Asia-Pacific,2013年中東併入此區,名稱改為亞太中東區Asia-Pacific and Middle East)。雖然台灣少掉日本這支分區勁敵,但少棒聯盟「強制上場」(Mandatory Play)遊戲規則今非昔比,每位報名參賽選手,每場比賽至少須有一個打席及連續6個出局數的上場守備。這項規定在美國境內賽事行之有年,只是以往在世界賽並未嚴格執行。
至2005年為止,威廉波特選手年齡上限都在7月31日前(未滿13歲,但8月比賽時已經超齡),2006到2018這13年截止時間改成4月30日,這項變革對台灣較為不利,因我國是以小學而非社區報名,新制會使未滿13歲的國一新生無法參加,其他地區的隊伍則比台灣年長4個月,對於正在發育期間的學童,體格會有一定的差距。幸好,2019年又再調整為8月31日,恰與台灣學制相符,未滿13歲的小六學生,皆能報名參賽。
2020年因新冠疫情停辦一屆,2021年賽事重啟,2022年參賽隊數再增加4隊,美國組與國際組各10隊,合計20隊(區)。2023年賽季,少棒聯盟又提出一項重大變革,正式採用「全員上場打擊」(Continuous Batting Order)制度。這項規定取代了原本強制上場規則,球隊名單上的所有球員(通常為12到14人)都必須全數排入打擊順序。換句話說,球隊有幾名球員,打擊棒次就排到第幾棒。

參賽隊數大增、賽事規則一再改變,加上我國組隊及訓練方式也跟以前大不相同,因此台灣在威廉波特再也無法和過去一樣,輕而易舉就接連登頂。1969-1996,28屆17次封王;2003-2025,22屆僅有1冠。不明究理的一日愛國球迷,或許認為台灣少棒已經變弱,其實是昔日強得太過「離譜」,如今回歸正常,未嘗不是好事。再從推廣棒運的角度來看,少棒階段寧可隊伍「多而弱」,也不願「少而強」,因為健全的棒球發展應該如同金字塔結構,底層要厚實,基層球隊多多益善。
冠軍滋味多甘美 都來自堅持與不斷挑戰

東園小將凱旋返抵國門。圖:東園國小少棒隊臉書
得之不易的冠軍,當然會更加珍惜;但更難能可貴的,應該是全力求勝的拼戰心態與過程。從2003年起代表台灣參賽但未能奪冠的每一支少棒隊伍,相信他們的拼鬥意志和今年凱旋歸國的台北東園國小並無二致,常言道「棒球是失敗者的運動」,有過去的失敗才有今日的成功。無論如何,在期盼台灣小將能屢創佳績時,也希望他們能享受追求勝利的過程。
從台灣少棒隊在威廉波特的輝煌歷史中,我們看見一段起伏跌宕的旅程。從早期由「明星隊」組成的強勢王朝,到因爭議而退出賽事,再到2003年重返後,面對賽制變革與更普及化的棒球發展趨勢,台灣隊伍無法輕易稱霸。這漫長的等待與挑戰,或許讓我們學會,冠軍的價值不僅在於勝利本身,更在於每一次的努力與堅持。
正如少棒聯盟信念所揭示的——「品格、勇氣與忠誠」,這些價值才是超越勝負的真正意義,也是台灣棒球傳奇能再延續的根基。