Skip to the main content block
::: Головна| Мапа сайту| Подкасти|
|
Language
До вашої уваги
繁體中文 简体中文 English Français Deutsch Indonesian 日本語 한국어 Русский Español ภาษาไทย Tiếng Việt Tagalog Bahasa Melayu Українська Мапа сайту

Фільм про вбивство родини Лінів відкладають на невизначений термін після протестів акторів

11/02/2026 19:15
Редактор(-ка): Марʼяна Савченко
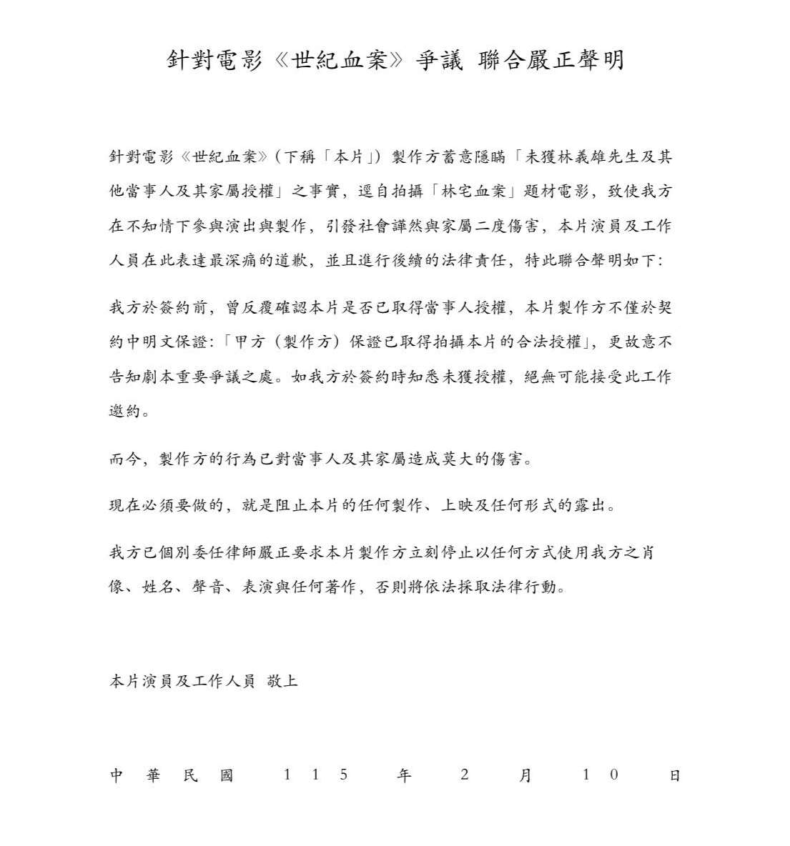
Колективна заява акторів та знімальної групи фільму «Кривава справа століття» (Фото: Facebook-сторінка актора Хуана Хе)
Колективна заява акторів та знімальної групи фільму «Кривава справа століття» (Фото: Facebook-сторінка актора Хуана Хе)

Стрічка «Кривава справа століття», знята на основі реальних подій вбивства родини Лінів, зіткнулася з хвилею критики через можливу неповагу до жертв і їхніх родичів. 10 лютого кілька акторів оприлюднили спільну заяву, в якій повідомили про намір перешкодити виходу фільму в прокат. Увечері продюсер Ґо Мушен підтвердив, що прем’єру відкладено на невизначений термін.

Актори Ся Тенхун, Хуан Хе та Цзянь Маньшу заявили у соцмережах, що продюсерська команда нібито навмисно приховала факт відсутності дозволу від пана Ліня Їсюна та інших причетних осіб і членів сім’ї. За їхніми словами, актори й знімальна група брали участь у проєкті, не знаючи про відсутність згоди, що може призвести до ретравматизації родичів постраждалих та суспільства.

У заяві також зазначено, що актори мають намір перешкодити будь-якому виробництву, показу чи публічному розповсюдженню фільму. Кожен із них окремо доручив адвокатам вимагати від продюсерів негайно припинити використання їхніх зображень, імен, голосів, акторської гри та будь-яких пов’язаних матеріалів. У разі невиконання актори пообіцяли вдатися до правових дій.

Вбивство родини Лінів — це резонансний політичний злочин, який стався в Тайвані у 1980 році під час періоду воєнного стану та однопартійного режиму Ґоміньдану. Невідомі нападники вбили матір і двох доньок опозиційного діяча Ліня Їсюна, вдершись в їхнє помешкання у Тайбеї. Ця справа досі залишається однією з найболючіших нерозкритих сторінок сучасної історії Тайваню. Самого Ліня свого часу було увʼязнено внаслідок придушення продемократичних демонстрацій 1979 року, відомого як Формозький інцидент (також Ґаосюнський інцидент). 

為提供您更好的網站服務,本網站使用cookies。

若您繼續瀏覽網頁即表示您同意我們的cookies政策,進一步了解隱私權政策。 

我了解